Land Development

88IQQeHQ
IMG_1245
Splash
splash 2

OVERVIEW

The Community Development Department provides Land Development Services to manage the city’s current and long-term growth through the administration and review of project plans and permits. The Department processes both City Capital Improvement Projects and private-sector development submittals. 

Based on the project scope, the process varies however the general process and workflow for submittals is illustrated in the chart below. The city accepts plans electronically through City of Hampton, GA Public Portal | GovWell for building permits and plan review. Please contact Tiffany Dobbins, Planner II, to set up an account if you are new to the system.

Residential Flow Chart


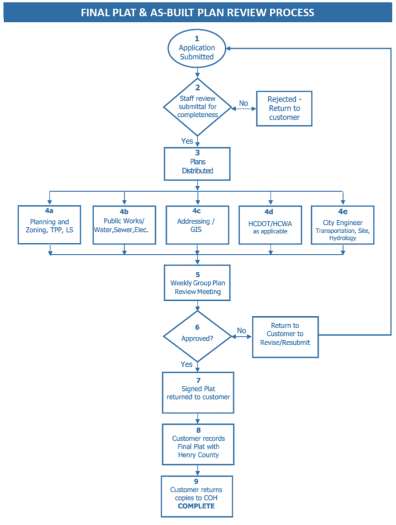
FINAL PLAT PROCESS

The final plat and as-built submittal is part of each land development project. This close-out documentation ensures property is recorded accurately with the Henry County Superior Court Clerk's office and the city integrates accurate field data into our GIS. This is not a quick process as many steps are involved including bond submittal, and Council adoption of public right-of-way and acceptance of the final plat. The flow chart depicts the review process and a link to the formal application is provided. 

CHART FINAL PLAT


Wanda D. Moore, PLA

Director of Community Development

Tiffany Dobbins, MPA

Planner II

Vacant

Planner I

Contact Us:

 17 E. Main Street South

Hampton, Georgia 30228   

Tel.: (770) 946-4306




Justin Conner 

Assistant Director of Public Works Department

Contact Public Works:

233 Richard Petty Blvd.    

Hampton, Georgia 30228

Tel.: (770) 946-3234           



          

Land Development Forms & Applications

See Building Department and Public Works Department for additional information